中国科学家厉害了!发现科学热疗,可选择性破坏诱发白血病的癌融合蛋白
急性早幼粒细胞白血病(APL)是众多白血病中最为凶险的一种,在终末期容易出现牙龈、消化道、尿道出血等症状,“上面吐血,下面尿血”是对终末期患者生存状态的形容。
它是一种特殊类型的急性髓系白血病,由于t(15;17)染色体易位产生PML/RARα(P/R)融合癌基因而导致。中青年人发病率更高,平均发病年龄为44岁,其占同期急性髓系白血病(AML)的10%~15%,发病率约为0.23/10万。
此前,中国科学家张亭栋教授、王振义院士、陈竺院士及陈赛娟院士等研究团队率先提出应用三氧化二砷与全反式维甲酸治疗急性早幼粒细胞白血病,使得患者的生存率大大提高,开创了小分子药物靶向治疗的先河,奠定了中国在急性早幼粒细胞白血病治疗领域的国际领先地位,但对复发耐药的急性早幼粒细胞白血病患者目前无有效治疗手段。
最近,浙江大学医学院那仁满都拉/许志宏团队发现,以泡澡这种形式为代表的热激方法,可帮助治疗急性早幼粒细胞白血病。
据其介绍,终末期急性早幼粒细胞白血病(APL)患者在服用砷剂的同时,进行每天30分钟的泡澡热疗可以延缓疾病进展并促进相关治疗指标的改善。
这项研究以论文形式于5月11日在?BloodCancerDiscovery?上在线发表,论文题为《热疗选择性地破坏致癌融合蛋白》(Hyperthermia SelectivelyDestabilizesFusionOncoproteins)。

图|相关论文
该课题组的博士后亚森?买买提依明、王茜茜、杨畅为并列第一作者,那仁满都拉教授和许志宏研究员担任共同通讯作者。
图|本次论文的作者,右一为那仁满都拉教授,左一为许志宏研究员
据了解,三氧化二砷及其代谢产物在白血病治疗中的作用、以及分子机理和难治性白血病的创新疗法,是那仁满都拉团队的长期研究方向。
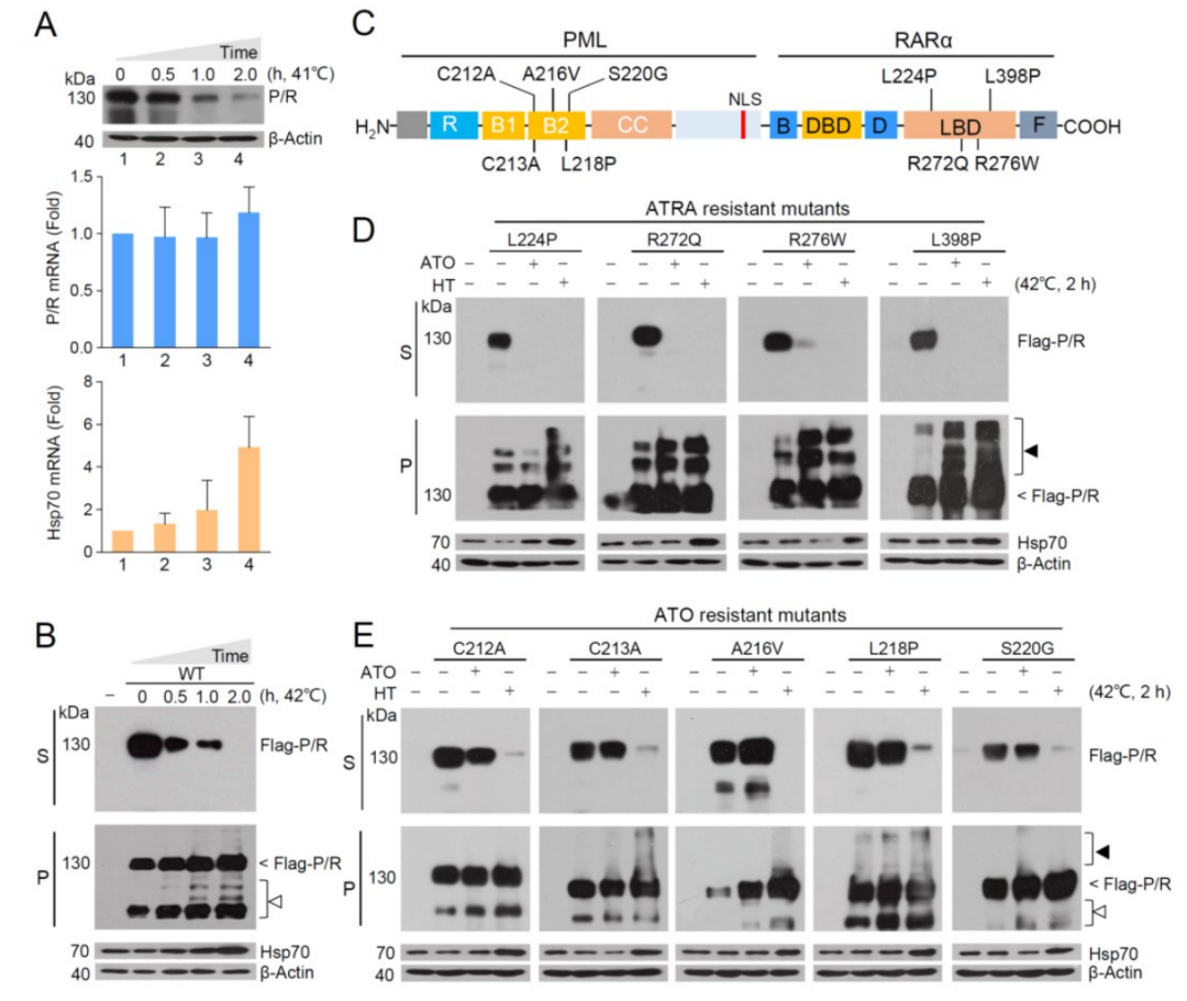
经过多年研究他们发现,相对温和的热激、能显著帮助降低P/R融合蛋白的稳定性。
更重要的发现是,针对当前无法处理的P/R蛋白耐药突变体,热激方法可起到同样的作用。
对经过热处理后的P/R蛋白泛素化水平进行表征之后,该团队发现,热激可以显著增强P/R蛋白的泛素化修饰,并使其进一步通过自噬-溶酶体途径降解。
图|热激诱导P/R融合癌蛋白及其耐药突变体稳定性下降
也就是说,在热处理之下,融合蛋白能加快降解。说到融合蛋白和正常表达的蛋白的本质区别,那仁满都拉表示,融合蛋白指的是两个本来正常的基因,在染色体易位之后会互相移位发生融合,这种融合在白血病患者身上比较常见。
他说,多种白血病病因就在于两个基因互相移位之后产生了融合蛋白,进而导致白血病。
在热激治疗白血病的过程中,起作用最多的不是基因而是蛋白。说到这里,那仁满都拉打了个比方,他说基因好比是发号施令者,而蛋白则是执行者。基因发命令之后,蛋白不去执行,那么基因便不会起到作用。
正常情况下,两个基因融合以后其分子量会增大,蛋白的分子量越大,遇热就更容易不稳定。因此,该研究通过提高温度把体内的PML/RARα融合蛋白进行降解。
该研究也表明,临床上目前治疗APL的一线药物三氧化二砷诱导P/R融合蛋白降解的分子机制和热激的机制并不相同。
原因有二,其一,三氧化二砷可以明显诱导P/R蛋白的SUMO化,但是热激并不能促进P/R蛋白发生SUMO化。
其二,三氧化二砷诱导的P/R蛋白降解,主要以蛋白酶体途径进行,热激诱导的P/R蛋白降解,则更多依赖溶酶体途径。所以该团队推测,三氧化二砷和热激或许具备协同作用。
在40℃的环境下,每天给急性早幼粒细胞白血病细胞进行半小时的温和热激、并联合低浓度三氧化二砷处理时,他们发现这能显著地使P/R融合蛋白的表达保持在低水平,而且还能诱导急性早幼粒细胞白血病细胞分化标志物CD11b的上调,癌细胞活力也会被降低。
图|连续热激与低浓度砷剂联用能够维持P/R融合蛋白低水平
基于体外研究成果,针对三例处于终末期的急性早幼粒细胞白血病复发耐药患者,该团队采用热疗与砷剂联合的姑息疗法进行尝试性治疗。
结果发现,三位患者的病情,均得到一定程度的延缓,相关治疗指标也得到改善。
其中一位患者在复发后,其白血病细胞在脑部浸润、并形成了肿瘤,而通过热疗和砷剂的联合治疗后,患者脑部肿瘤的SUV值(StandardizedUptakeValue,标准摄取值)得到明显降低。
这说明,患者体内的肿瘤组织代谢率下降,恶性程度也开始减少。综上,三位患者的临床数据,表明热疗与砷剂的联合,对于传统疗法无效的急性早幼粒细胞白血病砷剂耐药患者,已具备一定治疗潜力。
图|热激与砷剂联用显著改善复发耐药APL患者的相关治疗指标
热激影响P/R蛋白稳定性的机制是什么?
知其然,还要知其所以然。既然有效果,就要找出有效果的原因。
热激影响P/R蛋白稳定性的机制到底是什么?以及它又是如何诱导P/R蛋白泛素化水平上升、进而促进P/R蛋白降解的呢?
目前已知急性早幼粒细胞白血病的发病机理中的关键环节之一是:P/R融合蛋白通过与核受体辅阻遏物(NCoRs)的异常相互作用形成P/R-NCoRs复合体,可以招募组蛋白脱乙酰化酶(HDAC)、DNA甲基转移酶(DNMT)等表观修饰酶,从而会抑制细胞分化、以及衰老相关基因的表达。
该团队发现,热激可以特异性地靶向P/R-NCoRs复合体,并使其稳定性下降,从而发挥治疗作用。假如破坏P/R和NCoRs的相互作用,比如构建不与NCoRs结合的P/R突变体、敲降NCoRs蛋白或ATRA预处理解离P/R和NCoRs,这时热激就无法再诱导P/R蛋白去发生稳定性改变。
而这恰恰说明,在热激降解P/R融合蛋白过程中,NCoRs起着关键作用。
那仁满都拉等人还发现,热激可以增强E3泛素连接酶SIAH2与P/R蛋白的结合,敲降SIAH2则可明显减少热激诱导的P/R-NCoRs复合体的泛素化修饰,这说明E3连接酶SIAH2参与热激诱导P/R-NCoRs复合体泛素化和降解。
图|热激降解P/R融合癌蛋白的分子机制示意图
除却P/R融合蛋白之外,他们还发现热激可以下调其它融合癌蛋白稳定性,比如AML1/ETO和TEL/AML1等融合癌蛋白。
概括来说,和传统化疗、放疗以及手术治疗的不同之处在于,本次研究不仅能为目前临床治疗束手无策的复发难治性急性早幼粒细胞白血病提供无创伤、非侵入式的新方法,还能给其他由融合癌蛋白驱动的疾病,提供新型研究方向和治疗策略。
已申请临床试验,正在研究给药方式和剂量
谈及泡澡是否会对机体产生其他影响,那仁满都拉告诉DeepTech:
“用温度去治疗肿瘤迄今已有一百多年历史,比如19世纪末,癌症免疫治疗之父威廉?科利(WilliamColey),曾使用失活的细菌疫苗,去诱导患者发烧,从而让部分肿瘤患者得以治愈,这说明‘发热’或具有一定抗癌作用。但是目前来看,机制不清楚,效果也不稳定。”
故此,他表示,本次研究的确具备一定抗肿瘤作用,但目前只针对血液病。
目前,那仁满都拉团队已申请临床试验,并主要研究急性早幼粒白血病,相比其他白血病患者,这种疾病的患者更少。
他们现在正在做的临床试验,一般围绕耐药患者,即在那些对所有药物都对其不起作用、且没有其他适用治疗方法的患者身上实施治疗。
那仁满都拉表示,将在浙大附属一院做实验,虽然从理论上让患者泡澡并没有问题,但也必须通过相应的伦理,以及获得患者的知情同意书。
提及给药方案,他告诉DeepTech,通过泡澡来产生科学合理的热能,的确具有一定的抗肿瘤作用。
在此基础上,该团队正在寻找临床上具有一定作用的药物,服药方式预计可同时选择口服和静脉注射。
届时还要探清和泡澡热疗搭配的药物方剂,比如是服药之后再去泡澡,还是泡澡之后再去服药,这都要符合相应的科学范畴。
另据悉,BloodCancerDiscovery?期刊将本项工作选为焦点研究(Spotlight),并邀请法国科学院院士、急性早幼粒细胞白血病领域国际顶尖学者修格?德特教授(HuguesdeThé)为该科研成果撰写评论专文。
图|评论文章
修格?德特教授对那仁满都拉团队的工作给予高度评价,其认为本次研究结果和提出的相关概念,可为进一步研究热疗诱导的融合癌蛋白降解、尤其是是因分子量较大而易于错误折叠及聚集的融合癌蛋白降解铺平了道路。